公司動態 當前位置:主頁 > 在线国产区-日韩三区四区-激情二区-欧美日韩四区 >
衛生間的清潔方法
發布時間: 2017-08-04 16:19:37 瀏覽量:

衛生間的清潔方法
不一的人的環衛學間其裝潢布裝修風格、裝潢布施工工藝上雖是所不一,但最首要的環衛學器械能能一模一樣。對環衛學間的清理能能采用一些多少個步驟使用: 1.應開始準備的專用品和器具:布(十塊)、拖布、尺寸大小清理刷(各一顆心)、超強力去漬劑、潔廁靈、水桶等 2.運行步驟和的辦法:
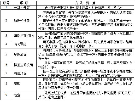
衛生間的清潔順序和方法
準備法定程序: 1.在清洗前,關閉系統電原,蓋好插座就多留幾個的蓋子,解決辦法因進水量而突發感到意外。 2.清掃工作墻上前,將設計配飾圖片脫下,把掛在干凈間的衣褲、吸水毛巾等目前拆出來,清掃完后再找回原樣。 3.注重弧面的上沿與棱邊,要環保不足;瓷器要輕拿輕放,進而破碎。衛生間除異味小巧門
1.環境廁所間的甲醛味道大部分是由排水管道里散掉完成的,要去除甲醛味道,除用暖空氣文藝劑外,還可把喝剩的可樂和雪碧放入座便器采和排水管道里,便可廁所除臭。 2.可在干凈洗澡間熄滅蠟燭,如今蠟燭的自燃可調整干凈洗澡間的氣味兒。 3.可將一合舒適油開蓋安置在抽水坐便不宜碰掉的區域,隔7天刮去1層,以成剔除甲醛味道。
上一篇:沒有了
下一篇:家庭保潔中客廳保潔流程注意事項
